首页 >> 生活百科

香港过关不能带什么(去香港不能带什么过关)

2022-12-26 生活百科 10763 作者:网友投稿

很多小伙伴喜欢去香港购物,但是你知道吗?最近又出了关于香港购物的禁忌,你一定要知道,不然就踩坑了!快一起来看看!


去年香港特区行政长官林郑月娥曾宣布,香港将要全面封禁电子烟,和其他新型烟草产品。


没想到具体的草案这么快就出来了

草案内容

香港特区政府食物及卫生局2月13日公布《2019年吸烟(公众卫生)(修订)条例草案》, 建议禁止进口、制造、售卖、分发和宣传包括电子烟在内的另类吸烟产品,违例者刑罚最高可达5万港元罚款和监禁半年。

以后去香港旅游或购物,有抽电子烟习惯的湖北人必须注意了!

千万别在香港抽电子烟 ,更不能带电子烟去香港,海关会检查的!


入境处将放置收集箱

据悉,《修订条例草案》获立法会通过后,于宪报刊登当日6个月后生效,在执法方面,阮慧贤介绍,香港海关人员将负责侦测和截查,进口包裹、进口货柜和入境旅客,特区政府卫生署控烟酒办公室督查,则负责市区内的执法工作和跟进海关转介个案,考虑到初期很多访港旅客,未必对新规管措施足够熟悉,法例生效后的3个月设为宽松处理期。

特区政府将参考新加坡做法,在入境处放置一个收集箱,提示旅客自动放弃另类吸烟产品,则不属犯法。


同时,在该期限内即便被海关检获,若态度合作,不抗辩、挣扎,愿意放弃产品,且数量只有一、两支,也会获宽松处理。

为什么要封禁电子烟?

最初,电子烟通常被推销为,帮助吸烟者戒烟的一种方法,自从2003年电子烟问世后,就被贴上了“有助戒烟”、“电子烟无瘾”标签,靠着这样的噱头和广告语,电子烟的销量节节攀升。

那么,我们吸食与销售了,这么多的电子烟,真的无毒无害,不会上瘾,还会帮助戒烟吗?

答案是否定的!


电子烟危害是普通香烟的7倍!

早在2016年,BBC就曾报道过:吸电子烟会损害重要免疫系统,危害是香烟的7倍!

随后,研究人员还发现:

电子烟在使用过程中,在电池加热烟液所产生的气溶胶中,还含有对心血管有害的醛,包括甲醛、乙醛和丙烯醛等。

一项又一项的研究报告,改变了各国政府对电子烟的态度,不少国家和地区纷纷坐不住了!

全球16个国家和地区纷纷掀起了“禁电子烟”运动!

如今,除了中国香港和美国,对电子烟实施限制措施,新加坡早在2016年12月份,就颁布了禁止销售电子烟的法令,巴西、泰国等一些国家,也早在全国范围内禁止销售电子烟。

当然,除了电子烟,还有这些东西也不能随便出入香港,如果以前你不知道,那么今天就得好好学习一番了!


这些“特产”不要乱买

- 干海参 -

2018年11月29日

海关在港珠澳大桥珠海公路口岸入境客车道,查获香港籍旅客携带24包,总重12公斤干海参入境。

- 濒危动物制品干海马 -

2018年,11月23日,海关在港珠澳大桥珠海公路口岸查获一批水生动物产品,包括16只共计0.05公斤的濒危动物制品干海马,海马属所有种均为《濒危野生动植物种国际贸易公约》,附录Ⅱ中所列濒危物种。

- 进口水果 -

2018年11月19日

海关查获一内地男子携带大量进口水果入境,包括8包日本提子、4包韩国提子、4个厄瓜多尔麒麟果、1盒新西兰苹果、1盒澳大利亚苹果,重约12公斤,价值3000多元。

- 香料用的小豆蔻 -

2018年11月7日

海关在拱北口岸入境旅检通道截获一批,由中国旅客违法携带入境的大量原产自印度,可作烹饪香料用的小豆蔻,重达11.6kg,数量约6.5万颗。

- 白色珊瑚 -

2018年10月

海关在一入境内地旅客携带的行李中,查获一株重1.4公斤的白色珊瑚,为濒危物种石珊瑚目(Scleractinia)珊瑚。

- 来源不明的海鲜 -

2018年6月

海关在入境车道截获一辆小客车,携带一批来源不明的海鲜,含蟹、鲍鱼、蛏子等水生动物产品,还有部分牛肉,共计22.15公斤。

- 濒危物种制品双吻前口蝠鲼鳃 -

2018年5月

海关从一入境内地旅客行李中截获,濒危物种制品双吻前口蝠鲼鳃,该旅客自称物品为药用。

这样的案例还有很多!

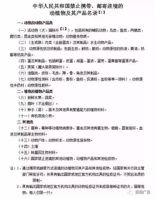
截至2018年8月24日,海关在拱北口岸,查获旅客违法携带入境的燕窝,批次同比增长74%,上面提到的东西都不能带回内地,其中还有法律条文明令禁止的海参、燕窝、新鲜水果、肉粽咸鸭蛋、乳猪及各种生或熟肉类制品等,统统都不能带!


违反者还可能被处以,罚款5000元以下的行政处罚,情节严重的,将面临刑事处罚。

详细名单可以看这里


除了以上违禁物品不能带之外,对出入境者的行李也有相关的规定!以下几类出入境行李不予放行


这五类行李不予放行

1. 旅客不能当场缴纳进境物品税款的。

2. 进出境的物品属于许可证件管理的范围,但旅客不能当场提交的。

3. 进出境的物品超出自用合理数量,按规定应当办理货物报关手续或其他海关手续,其尚未办理的。

4. 对进出境物品的属性、内容存疑,需要由有关主管部门进行认定、鉴定、验核的。

5. 按规定暂不予以放行的其他行李物品。


第3条提到的“超出自用合理数量”


指本人自用、馈赠亲友而非为出售或出租,“合理数量”指海关根据旅客旅行目的,和居留时间所确定的正常数量,下面给大家举个例子。


比如你去香港、澳门旅游,正常来说带一部苹果X是没有影响,但如果你一个人带了好几部入境,就有可能被认定为用于商业用途,不予放行。

还有一些严格限量携带的物品,也不能马虎!


这些物品限量携带

- 离港不能带净重超过1.8KG的奶粉 -

这个奶粉注意事项大家应该都是知道的,年满16周岁的离港人士,最多只能带1.8公斤(差不多两罐奶粉),36个月或以下婴儿配方奶粉,否则,最高可罚款50万港币及监禁2年。

- 不能带超过15KG的大米过关 -

大米属于香港法定储备商品,如果带超过15KG大米离港也属于违法,不过,应该没什么人会这么做吧……

- 人民币现钞不能超过2万元 -

去香港扫货,很多人都是几万元几万元的买,但是,进出香港的时候注意了!现金不可超过2万元,对于外币进出境可携带的额度则分3种情况

可携带额度

①当天进出境超1次,携带外币金额折合不超过500美元

②15天内进出境超一次,携带外币金额折合不超过1000美元

③非以上情况,携带外币金额折合不超过5000美元


- 旅客只能带19支香烟进入香港 -

另外,香港海关规定,旅客只能带19支香烟进入香港,带这些东西需要征税,如果你携带总额高于5000元人民币的物品,海关还会对超出部分征税,如果是不可分割的物品(比如你买了一个价值上万的名牌包),则是整件征税,税率20%!

如果携带多件重复的同样商品(比如50支口红,30盒面膜),不管总额有没有超过5000元,海关都有权征税或查扣。

电视机、摄像机、录像机、放像机等,20种商品不予免税。

另外,数码相机、数码复印机、,IC卡读入器、闪烁存储器、移动硬盘,和网络摄像头等也应纳入上述商品范围。

提醒下大家,以上物件即使带一个,也应当主动申报缴纳相应的税款后,才能带进来的哦!

关于我们

铜陵供卵公司联系方式✅微信ivf0096✅只需8~14天,年龄18~28岁✅按身高,学历,长相✅分二代三代来决定价格✅来回报销车费✅提供吃住,铜陵供卵机构和正规供卵医院合作✅

最火推荐

小编推荐

联系我们


Copyright Your bbs0724.com Some Rights Reserved. 备案号:鄂ICP备15020773号-7
网站所载资料并非有意侵犯您的版权,如需删除投诉,请邮件联系我们及时处理。